专为高中生提供有价值的资讯
2024湖北省高三4月调研考于近期开考,本次考试对考生影响力大试题参考价值大,为方便大家复习,小编在下文为大家整理了湖北省2024高三4月调研考的历史试题及答案解析,供大家查看!
2024湖北省高三4月调研考各科试题及答案汇总:点击查看
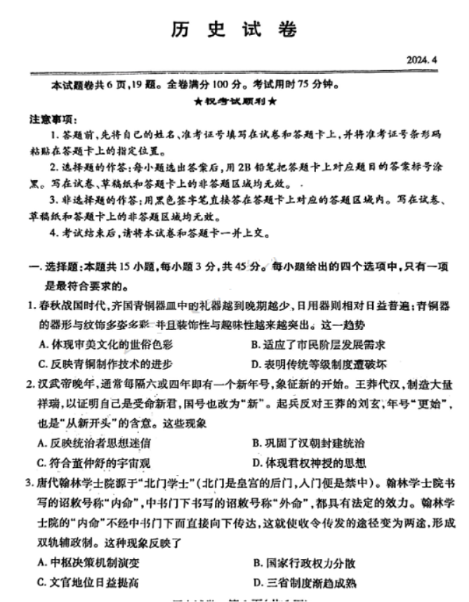
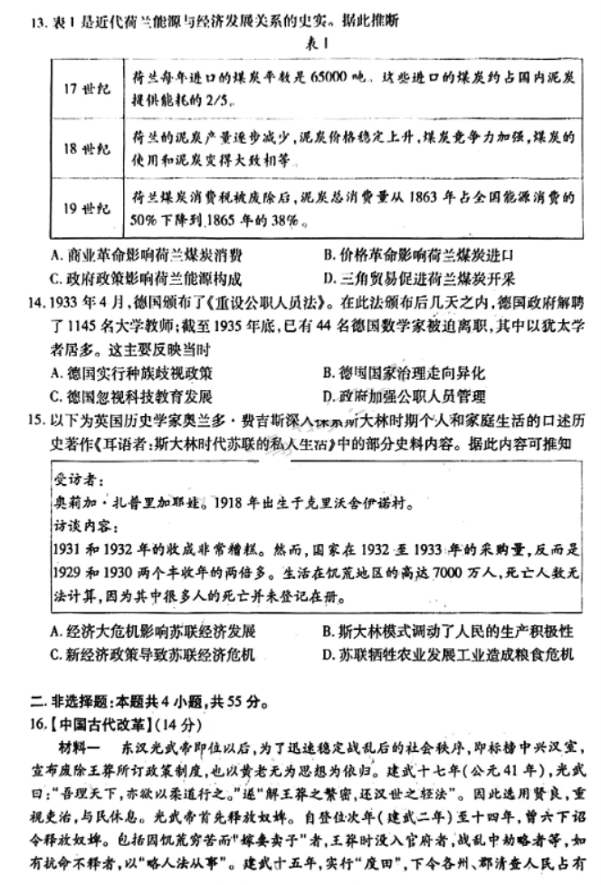
1.湖北省2024高三4月调研考历史试题及答案解析
2.湖北省2024高三4月调研考物理试题及答案解析
3.湖北省2024高三4月调研考数学试题及答案解析
4.湖北省2024高三4月调研考语文试题及答案解析
5.2024湖北省高三4月调研考各科试题及答案汇总
6.湖北省2024高三4月调研考物理试题及答案解析
7.湖北省2024高三4月调研考数学试题及答案解析
8.湖北省2024高三4月调研考语文试题及答案解析
浙江湖州高考复读全封闭学校有哪些
平板电脑高中还有用吗 该不该买平板电脑
2024湖北省高三4月调研考各科试题及答案汇总
浙江省宁波2024高三4月二模(舟山)地理试题及答案解析
浙江省宁波2024高三4月二模(舟山)历史试题及答案解析
成都正规高考学业规划机构
太原高考志愿填报规划
浙江省宁波2024高三4月二模(舟山)生物试题及答案解析
浙江省宁波2024高三4月二模(舟山)化学试题及答案解析
太原工程类留学研究生学校排名
Copyright 2019-2029 http://www.98gaokao.com 【九八高考】 皖ICP备19022700号-4
声明: 本站 所有软件和文章来自互联网 如有异议 请与本站联系 本站为非赢利性网站 不接受任何赞助和广告