专为高中生提供有价值的资讯
2024湖北省高三4月调研考于近期开考,本次考试对考生影响力大试题参考价值大,为方便大家复习,小编在下文为大家整理了湖北省2024高三4月调研考的生物试题及答案解析,供大家查看!
2024湖北省高三4月调研考各科试题及答案汇总:点击查看
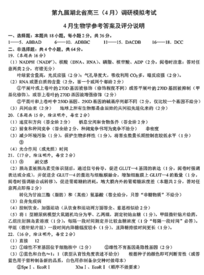
1.湖北省2024高三4月调研考生物试题及答案解析
2.湖北省2024高三4月调研考化学试题及答案解析
3.湖北省2024高三4月调研考英语试题及答案解析
4.成都排名前十的高三复读全日制学校实力排名一览
5.杭州2024高复学校哪里好 高三复读班怎么选
6.测试你适不适合学计算机 2024哪类考生适合学
7.太原考生出国留学需要哪些条件
8.西安高三志愿填报机构哪家好
浙江湖州高考复读全封闭学校有哪些
平板电脑高中还有用吗 该不该买平板电脑
西安交通大学苏州研究院2+2国外合作院校
初一计算题选哪本书好 有哪些推荐
成都戴氏教育高三全日制怎么样
长沙中公考研有哪些班型
西安最火艺考暑期集训班
2024浙江温州高考复读学校选择哪里好 高三复读学校推荐
浙江湖州高复学校推荐 高考复读学校选择攻略
成都美博教育好不好 特色有哪些
Copyright 2019-2029 http://www.98gaokao.com 【九八高考】 皖ICP备19022700号-4
声明: 本站 所有软件和文章来自互联网 如有异议 请与本站联系 本站为非赢利性网站 不接受任何赞助和广告