专为高中生提供有价值的资讯
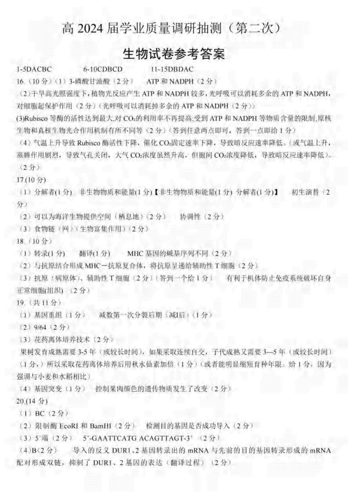
2024届重庆市九龙坡区高三二模考试生物答案于近期开考,本次考试对考生对知识的掌握参考价值大,为了方便大家复习掌握错题!小编在下文为大家准备了2024届重庆市九龙坡区高三二模考试生物答案试卷及答案解析详情,仅供考生参考。
如果你想下载2024届重庆市九龙坡区高三二模考试生物答案DOC或PDF版,请点击本文末链接!
一、2024届重庆市九龙坡区高三二模考试生物答案

2.黑龙江省协作体2023-2024学年高三下学期三模考试语文试题
3.精品解析:2024届黑龙江省高三下学期第三次模拟考试历史试题(原卷版)
4.精品解析:2024届黑龙江省高三下学期第三次模拟考试历史试题(解析版)
Copyright 2019-2029 http://www.98gaokao.com 【九八高考】 皖ICP备19022700号-4
声明: 本站 所有软件和文章来自互联网 如有异议 请与本站联系 本站为非赢利性网站 不接受任何赞助和广告