专为高中生提供有价值的资讯
精品解析:广东省广州市2024届高三下学期二模历史试题(原卷版)于近期开考,本次考试对考生对知识的掌握参考价值大,为了方便大家复习掌握错题!小编在下文为大家准备了精品解析:广东省广州市2024届高三下学期二模历史试题(原卷版)试卷及答案解析详情,仅供考生参考。
如果你想下载精品解析:广东省广州市2024届高三下学期二模历史试题(原卷版)DOC或PDF版,请点击本文末链接!
一、精品解析:广东省广州市2024届高三下学期二模历史试题(原卷版)
下载精品解析:广东省广州市2024届高三下学期二模历史试题(原卷版)PDF格式或doc
1.精品解析:广东省广州市2024届高三下学期二模历史试题(原卷版)
2.精品解析:广东省广州市2024届高三下学期二模历史试题(解析版)
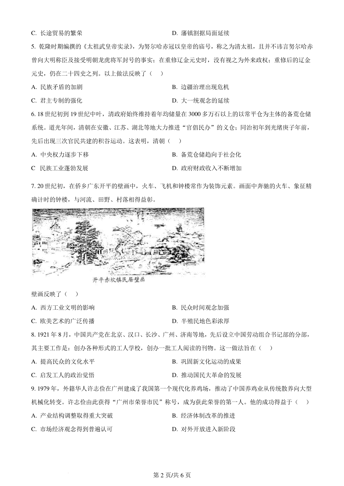
3.广东省广州市2024届高三下学期二模语文答案
4.广东省广州市2024届高三下学期二模英语试卷
5.广东省广州市2024届高三下学期二模生物试题
6.广东省广州市2024届高三下学期二模化学答案
7.2024届广东省广州市高三二模地理试题+答案
8.2024届辽宁省部分学校高三下学期复习联考(二)生物试题
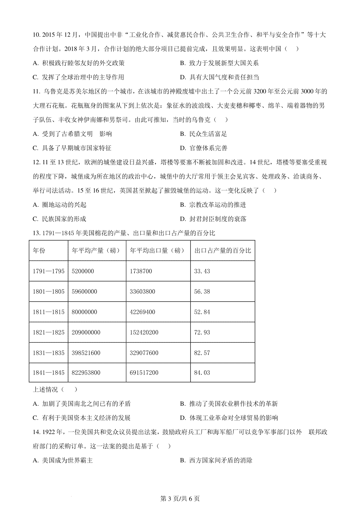
浙江湖州高考复读全封闭学校有哪些
平板电脑高中还有用吗 该不该买平板电脑
2024百师联盟届高三二轮复习联考二物理答案
福建福州市2024高三4月末质检数学试题及答案解析
福建福州市2024高三4月末质检语文试题及答案解析
2024福建福州市高三4月末质检各科试题及答案汇总
湖北武汉市2024高三4月四调地理试题及答案解析
公费师范工资待遇如何 能维持基本生活吗
湖北武汉市2024高三4月四调化学试题及答案解析
Copyright 2019-2029 http://www.98gaokao.com 【九八高考】 皖ICP备19022700号-4
声明: 本站 所有软件和文章来自互联网 如有异议 请与本站联系 本站为非赢利性网站 不接受任何赞助和广告