专为高中生提供有价值的资讯
山东省泰安二模2024届高三二模历史试题于近期开考,本次考试对考生对知识的掌握参考价值大,为了方便大家复习掌握错题!小编在下文为大家准备了山东省泰安二模2024届高三二模历史试题试卷及答案解析详情,仅供考生参考。
如果你想下载山东省泰安二模2024届高三二模历史试题DOC或PDF版,请点击本文末链接!
一、山东省泰安二模2024届高三二模历史试题
下载山东省泰安二模2024届高三二模历史试题PDF格式或doc
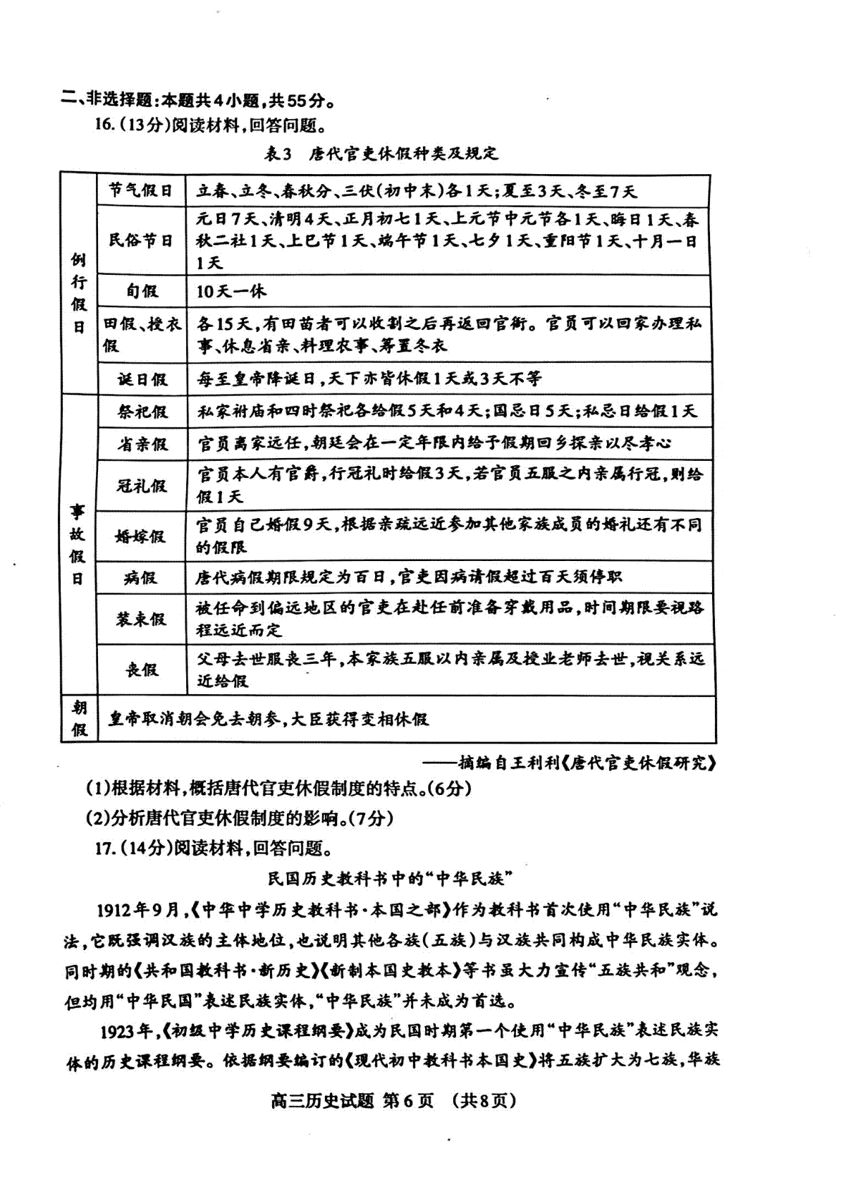
1.山东省泰安二模2024届高三二模历史试题
2.山东省泰安二模2024届高三二模历史答案
3.山东省泰安二模2024届高三二模化学答案
4.2024届山东省泰安市高三下学期二模物理试题+答案
5.2024届山东省泰安市高三下学期二模英语试题+答案
6.福建省福州市2023-2024学年高三下学期4月末质量监测英语试卷
7.2024届福建省福州市高三下学期4月末质量检测语文试题
8.福建省福州市2023-2024学年高三下学期4月末质量检测数学试卷
浙江湖州高考复读全封闭学校有哪些
平板电脑高中还有用吗 该不该买平板电脑
十堰市2024年高三4月调考英语答题卡
十堰市2024年高三4月调考物理答案
十堰市2024年高三4月调考英语答案
十堰市2024年高三4月调考物理试题
十堰市2024年高三4月调考物理答题卡
十堰市2024年高三4月调考数学试题
十堰市2024年高三4月调考数学答题卡
十堰市2024年高三4月调考数学答案
Copyright 2019-2029 http://www.98gaokao.com 【九八高考】 皖ICP备19022700号-4
声明: 本站 所有软件和文章来自互联网 如有异议 请与本站联系 本站为非赢利性网站 不接受任何赞助和广告