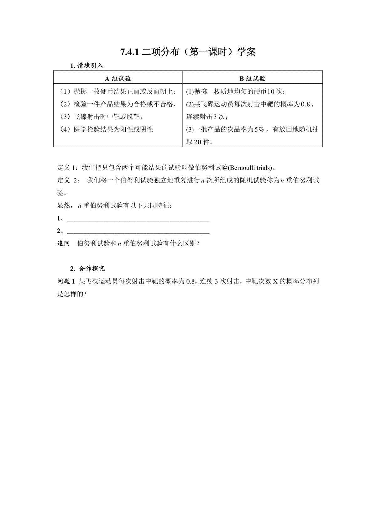
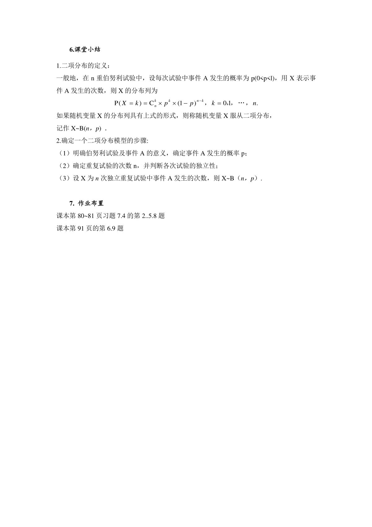
专为高中生提供有价值的资讯
7.4.1二项分布(第一课时)学案-2023-2024学年高二下学期数学人教A版(2019)选择性必于近期开考,本次考试对考生对知识的掌握参考价值大,为了方便大家复习掌握错题!小编在下文为大家准备了7.4.1二项分布(第一课时)学案-2023-2024学年高二下学期数学人教A版(2019)选择性必试卷及答案解析详情,仅供考生参考。
如果你想下载7.4.1二项分布(第一课时)学案-2023-2024学年高二下学期数学人教A版(2019)选择性必DOC或PDF版,请点击本文末链接!
一、7.4.1二项分布(第一课时)学案-2023-2024学年高二下学期数学人教A版(2019)选择性必




下载7.4.1二项分布(第一课时)学案-2023-2024学年高二下学期数学人教A版(2019)选择性必PDF格式或doc
1.7.4.1二项分布(第一课时)学案-2023-2024学年高二下学期数学人教A版(2019)选择性必
2.7.4.1 二项分布导学案-2023-2024学年高二下学期数学人教A版(2019)选择性必修第三册
3.7.3.1离散型随机变量的均值课件-2023-2024学年高二下学期数学人教A版(2019)选择性必
4.7.3.2离散型随机变量的方差课件-2023-2024学年高二下学期数学人教A版(2019)选择性必
5.7.3.2 离散型随机变量的方差导学案-2023-2024学年高二下学期数学人教A版(2019)选择
6.7.3.2 离散型随机变量的方差导学案-2023-2024学年高二下学期数学人教A版(2019)选择
Copyright 2019-2029 http://www.98gaokao.com 【九八高考】 皖ICP备19022700号-4
声明: 本站 所有软件和文章来自互联网 如有异议 请与本站联系 本站为非赢利性网站 不接受任何赞助和广告