专为高中生提供有价值的资讯
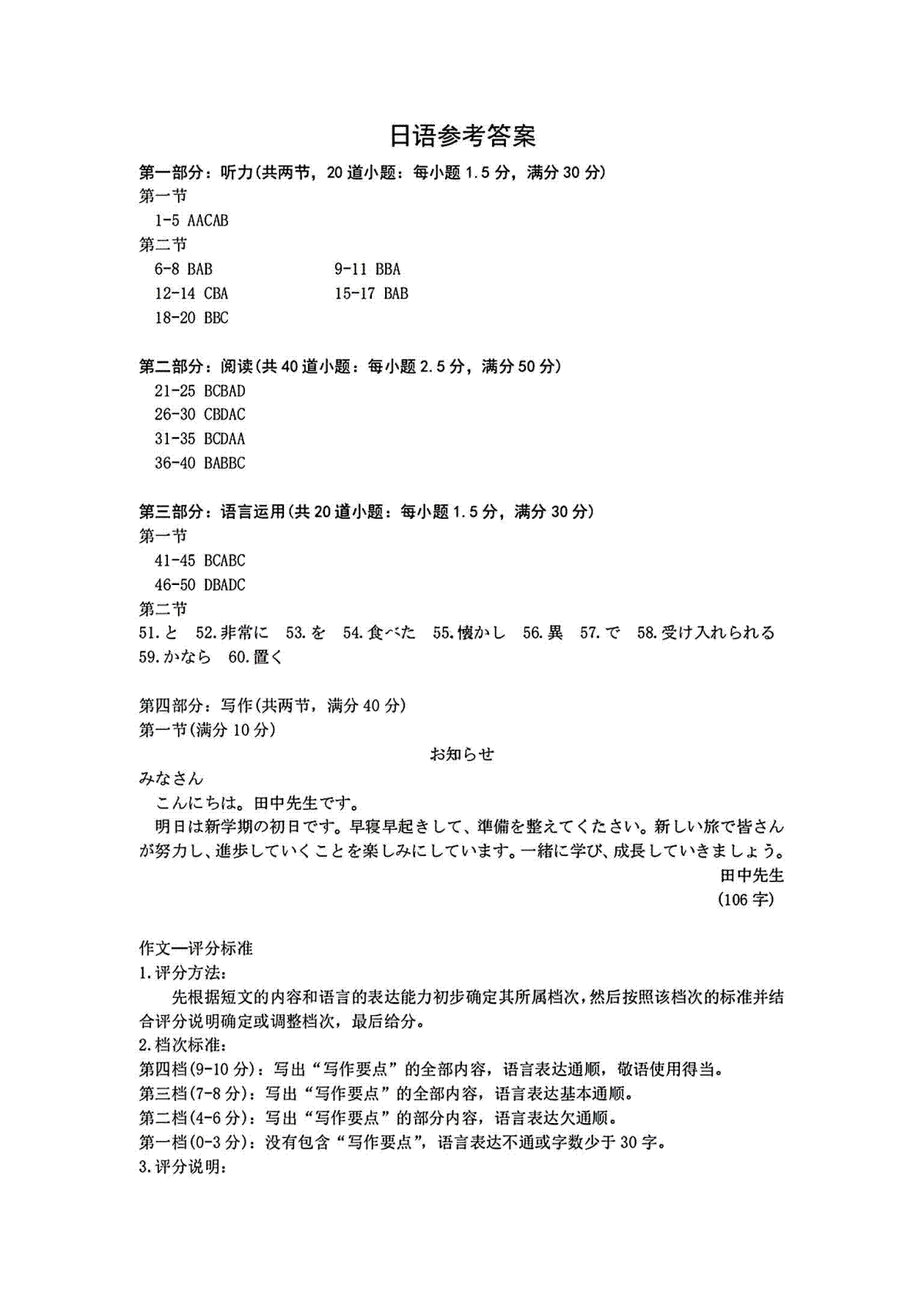
2024届江西省重点中学盟校高三下学期第二次联考日语答案于近期开考,本次考试对考生对知识的掌握参考价值大,为了方便大家复习掌握错题!小编在下文为大家准备了2024届江西省重点中学盟校高三下学期第二次联考日语答案试卷及答案解析详情,仅供考生参考。
如果你想下载2024届江西省重点中学盟校高三下学期第二次联考日语答案DOC或PDF版,请点击本文末链接!
一、2024届江西省重点中学盟校高三下学期第二次联考日语答案




1.2024届江西省重点中学盟校高三下学期第二次联考日语答案
2.2024届江西省重点中学盟校高三下学期第二次联考历史试题
3.2024届江西省重点中学盟校高三下学期第二次联考化学答案
4.2024届江西省重点中学盟校高三下学期第二次联考地理答案
5.精品解析:河南省TOP二十名校2024届高三下学期4月冲刺一数学试卷(原卷版)
6.2024届河南省TOP二十名校高三下学期4月冲刺(一)理科综合
Copyright 2019-2029 http://www.98gaokao.com 【九八高考】 皖ICP备19022700号-4
声明: 本站 所有软件和文章来自互联网 如有异议 请与本站联系 本站为非赢利性网站 不接受任何赞助和广告