专为高中生提供有价值的资讯
安徽省卓越县中联盟2024年高三三模联考生物试题于近期开考,本次考试对考生对知识的掌握参考价值大,为了方便大家复习掌握错题!小编在下文为大家准备了安徽省卓越县中联盟2024年高三三模联考生物试题试卷及答案解析详情,仅供考生参考。
如果你想下载安徽省卓越县中联盟2024年高三三模联考生物试题DOC或PDF版,请点击本文末链接!
一、安徽省卓越县中联盟2024年高三三模联考生物试题








3.安徽省皖豫名校联盟&安徽卓越县中联盟2024年5月3日至4日高三联考化学试卷+答案
Copyright 2019-2029 http://www.98gaokao.com 【九八高考】 皖ICP备19022700号-4
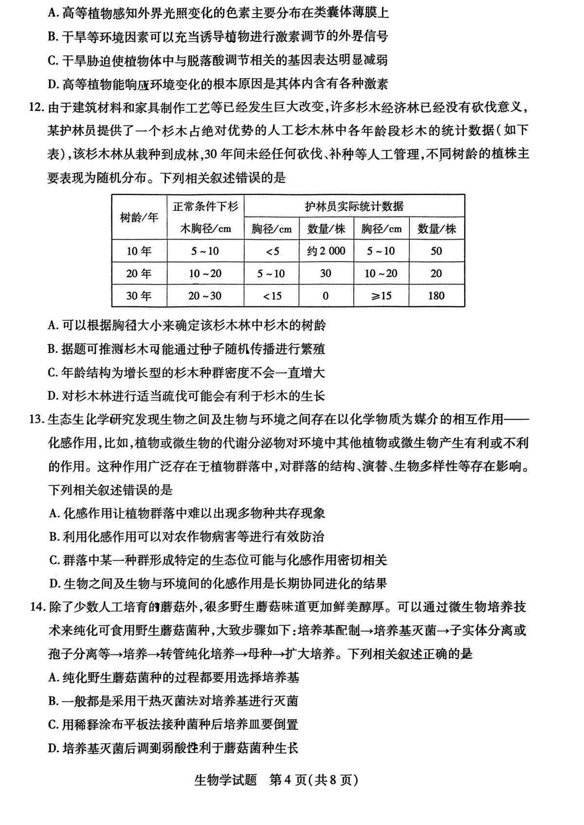
声明: 本站 所有软件和文章来自互联网 如有异议 请与本站联系 本站为非赢利性网站 不接受任何赞助和广告