专为高中生提供有价值的资讯
2024武汉五调高三五月模拟押题训练充分考虑了高考的特点,能有效地提升复习效率、积累考试经验,具有较大的参考价值。为方便大家复习,小编在下文为大家整理了武汉五调2024高三五月模拟押题训练的地理试题及答案,供大家查看!
2024武汉五调高三五月模拟押题训练各科试题及答案汇总:点击查看
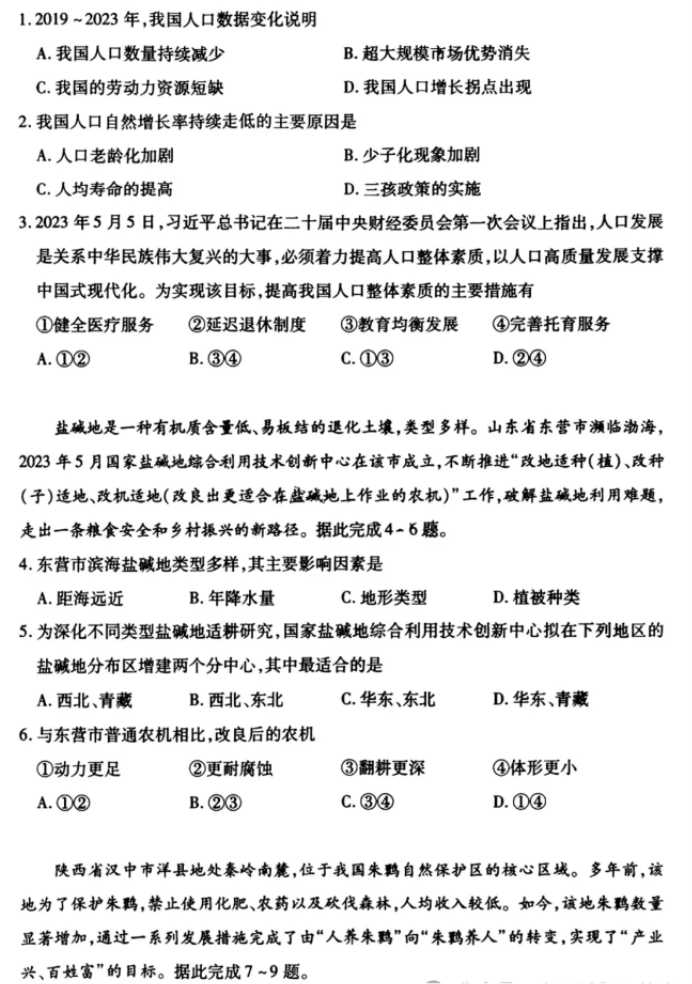
1.武汉五调2024高三五月模拟押题训练地理试题及答案解析
2.武汉五调2024高三五月模拟押题训练生物试题及答案解析
3.武汉五调2024高三五月模拟押题训练化学试题及答案解析
4.武汉五调2024高三五月模拟押题训练物理试题及答案解析
5.武汉五调2024高三五月模拟押题训练英语试题及答案解析
6.武汉五调2024高三五月模拟押题训练数学试题及答案解析
7.2024武汉五调高三五月模拟押题训练各科试题及答案汇总
8.武汉五调2024高三五月模拟押题训练语文试题及答案解析
浙江湖州高考复读全封闭学校有哪些
平板电脑高中还有用吗 该不该买平板电脑
成绩不好出国留学要多少钱 一年费用大概多少
2023延边大学中外合作办学录取分数线 最低多少分能上
成都新东方全日制高考班怎么样
西安正规的高三全托班费用大概
成绩不好出国留学雅思怎么过 有什么窍门
广东工程职业技术学院2024年录取分数线 各专业录取最低分及位次
2023东北林业大学中外合作办学录取分数线 最低多少分能上
成绩不好出国留学什么专业简单 选哪个好毕业
Copyright 2019-2029 http://www.98gaokao.com 【九八高考】 皖ICP备19022700号-4
声明: 本站 所有软件和文章来自互联网 如有异议 请与本站联系 本站为非赢利性网站 不接受任何赞助和广告