专为高中生提供有价值的资讯
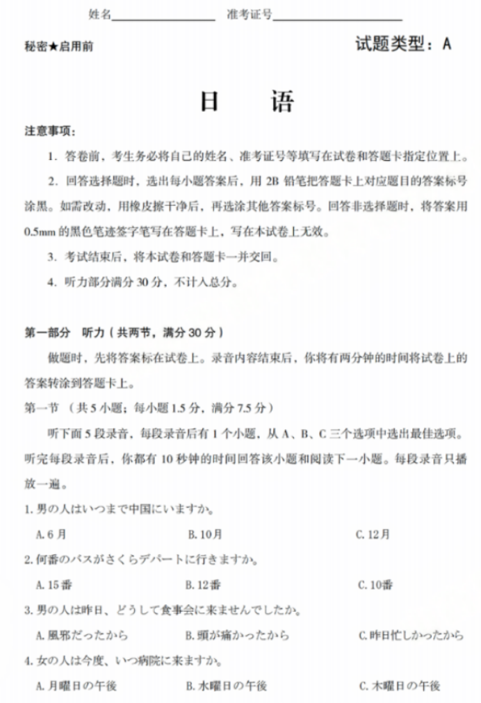
2024山西高三省际名校联考三押题卷充分考虑了高考的特点,能有效地提升复习效率、积累考试经验,具有较大的参考价值。为方便大家复习,小编在下文为大家整理了山西2024高三省际名校联考三押题卷的日语试题及答案,供大家查看!
2024山西高三省际名校联考三押题卷各科试题及答案汇总:点击查看
1.山西2024高三省际名校联考三押题卷日语试题及答案解析
2.山西2024高三省际名校联考三押题卷文综试题及答案解析
3.湖南高三复读需要什么条件及手续
4.西华师范大学是不是双一流大学 是名校吗评价怎么样好不好
5.山西2024高三省际名校联考三押题卷理综试题及答案解析
6.长沙复读高中名校
7.川北医学院是不是双一流大学 是名校吗评价怎么样好不好
8.山西2024高三省际名校联考三押题卷英语试题及答案解析
浙江湖州高考复读全封闭学校有哪些
平板电脑高中还有用吗 该不该买平板电脑
2024韩国文凭回国不受欢迎是真的吗 中国认可吗
2024韩国留学一年20万够吗 回国不受欢迎是真的吗
2024出国留学的条件和要求是什么 去哪个国家最好
2024留学去哪个国家便宜 性价比高的有什么
2024山西高三省际名校联考三押题卷各科试题及答案汇总
2024就业率高的专业 什么专业适合文科生
2024新加坡和香港留学哪个好 哪里便宜
2024太原康智复读班收费标准
Copyright 2019-2029 http://www.98gaokao.com 【九八高考】 皖ICP备19022700号-4
声明: 本站 所有软件和文章来自互联网 如有异议 请与本站联系 本站为非赢利性网站 不接受任何赞助和广告