专为高中生提供有价值的资讯
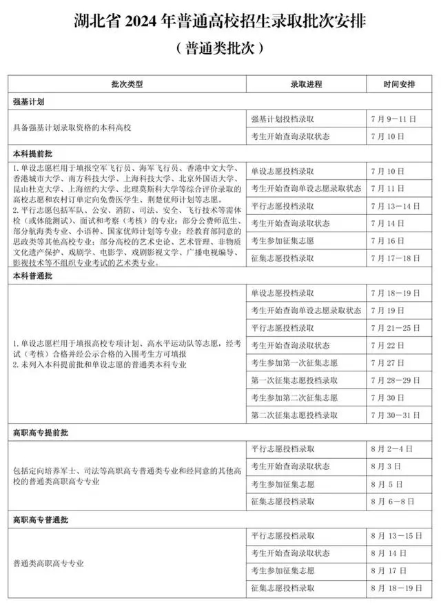
2024湖北本科提前批征集志愿填报时间为7月16日、本科批第一次征集志愿填报时间为7月27日、本科批第二次征集志愿填报时间为7月30日、专科提前批征集志愿填报时间为8月5日、专科批征集志愿填报时间为8月17日等。具体内容小编已经整理好了,一起来看看吧。


高考征集志愿的时间一般安排在高考成绩公布后,各个高校和专业停止招生后。在征集志愿期间,湖北考生可以重新填写志愿,并且有的学校和专业会第二次招生。一般情况下,高考征集志愿的时间会持续几天,具体的时间取决于各个地区的高考成绩公布时间和高校的招生情况。
征集志愿填报流程是:
第一步:从湖北教育考试院查询缺额院校、缺额计划数、填报分数要求等;
第二步:通过湖北考试院公布的消息,掌握征集志愿填报时间及上网填报;
第三步:在选择院校时,要考虑到自己是否达到院校的最低要求,对于不足分数要求的湖北考生是无法填报志愿的,在填报征集志愿的时候系统会自动的审核你的分数是否达到要求;
第四步:湖北考生需按志愿院校和志愿专业设置的数量要求,结合自身情况合理填报征集志愿,并按时提交。
特别提醒:2024湖北征集志愿填报时间并不完整,因为本文篇幅有限,因此不能一一整理,想要知道更多相关信息,小伙伴们可以下载《高考志愿》APP,软件包含教育部公布的所有大学的信息和1800多种本专科专业信息。
1、先查询录取结果再填报征集志愿
已经被高校录取的考生是不能参加征集志愿的,如果考生的录取状态显示为“自由可投”,就说明考生没有被高校录取,可以参加该批次录取结束后的征集志愿。
2、征集志愿阶段,录取分数可能不降反升
有的考生认为,出现在征集志愿名单中的高校既然在正常投档录取时没能录满,那征集志愿时的录取分数一定会有所降低,而事实却是有相当一部分高校在征集志愿时,录取分数不降反升。
当然,这还是与征集志愿填报人数的多少有关,当报考征集志愿的考生数量大大超过院校缺额计划数时,许多在正常投档录取时录取分数并不高的学校,征集志愿的投档分数也会上涨。
3、不盲目挤“热门”高校和专业
征集志愿的填报与所在批次的填报注意事项一样。考生特别注意科学运用志愿填报技巧,确保所填报的征集志愿有梯度,不可盲目挤“热门”高校和专业。
提示:下方“测一测我能上的大学”,是根据人工智能大数据来具体进行分析,以及根据各高校历年的招生录取数据,结合各省招生政策,理性分析录取概率,输入分数、省份、文理科,即可了解稳、冲、保能上哪些大学
6.2024年湖北国土资源职业学院各省招生计划及招生人数 都招什么专业
Copyright 2019-2029 http://www.98gaokao.com 【九八高考】 皖ICP备19022700号-4
声明: 本站 所有软件和文章来自互联网 如有异议 请与本站联系 本站为非赢利性网站 不接受任何赞助和广告