专为高中生提供有价值的资讯
考点 25 常见的酸和碱(解析版)于近期开考,本次考试对考生对知识的掌握参考价值大,为了方便大家复习掌握错题!小编在下文为大家准备了考点 25 常见的酸和碱(解析版)试卷及答案解析详情,仅供考生参考。
如果你想下载考点 25 常见的酸和碱(解析版)DOC或PDF版,请点击本文末链接!
一、考点 25 常见的酸和碱(解析版)
下载考点 25 常见的酸和碱(解析版)PDF格式或doc
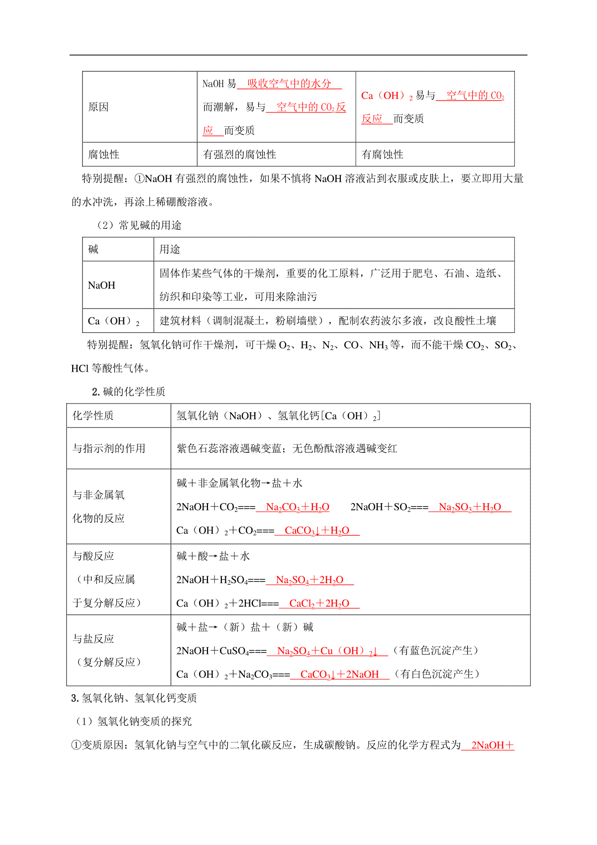
1.考点 25 常见的酸和碱(解析版)
2.考点 25 常见的酸和碱(学生版)
3.考点 24 溶液的溶质质量分数(解析版)
4.考点 24 溶液的溶质质量分数(学生版)
5.考点 23 溶解度及溶解度曲线(解析版)
6.考点 23 溶解度及溶解度曲线(学生版)
7.考点 22 溶液及其及配制 (解析版)
8.考点 22 溶液及其及配制 (学生版)
浙江湖州高考复读全封闭学校有哪些
平板电脑高中还有用吗 该不该买平板电脑
四川省眉山市2021年中考化学试题(解析版)
四川省眉山市2021年中考化学试题(原卷版)
四川省泸州市2021年中考化学试题(解析版)
四川省泸州市2021年中考化学试题(原卷版)
四川省成都市2021年中考化学试题(解析版)
四川省成都市2021年中考化学试题(原卷版)
四川省德阳市2021年中考化学试题(解析版)
四川省德阳市2021年中考化学试题(原卷版)
Copyright 2019-2029 http://www.98gaokao.com 【九八高考】 皖ICP备19022700号-4
声明: 本站 所有软件和文章来自互联网 如有异议 请与本站联系 本站为非赢利性网站 不接受任何赞助和广告