专为高中生提供有价值的资讯
2021年内蒙古包头市中考化学真题答案于近期开考,本次考试对考生对知识的掌握参考价值大,为了方便大家复习掌握错题!小编在下文为大家准备了2021年内蒙古包头市中考化学真题答案试卷及答案解析详情,仅供考生参考。
如果你想下载2021年内蒙古包头市中考化学真题答案DOC或PDF版,请点击本文末链接!
一、2021年内蒙古包头市中考化学真题答案
下载2021年内蒙古包头市中考化学真题答案PDF格式或doc
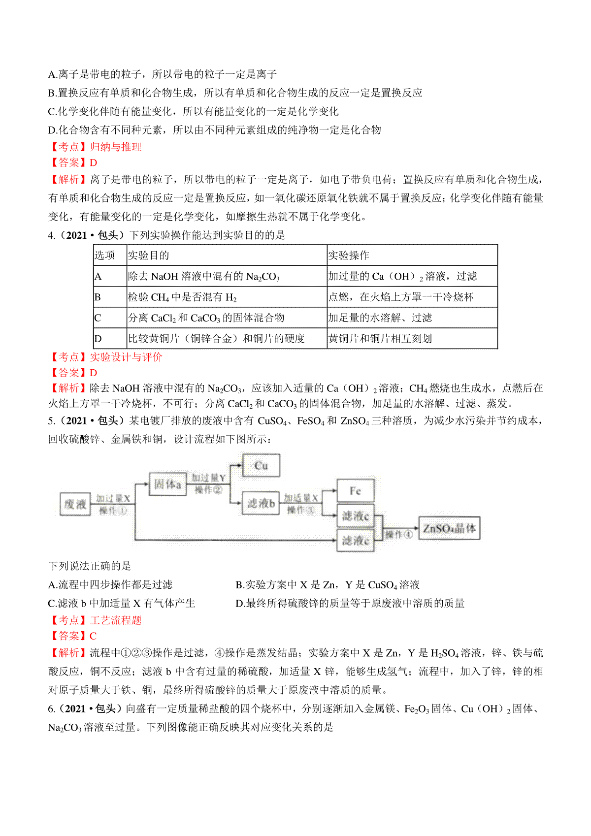
1.2021年内蒙古包头市中考化学真题答案
2.2020年内蒙古包头市中考化学试卷(含解析版)
3.2019年内蒙古包头市中考化学试卷(含解析版)
4.2018年内蒙古包头市中考化学试卷(含解析版)
5.2017年内蒙古包头市中考化学试卷(含解析版)
6.2016年内蒙古包头市中考化学试卷(含解析版)
7.2015年内蒙古包头市中考化学试卷(含解析版)
8.2014年内蒙古包头市中考化学试卷(含解析版)
浙江湖州高考复读全封闭学校有哪些
平板电脑高中还有用吗 该不该买平板电脑
四川省眉山市2021年中考化学试题(解析版)
四川省眉山市2021年中考化学试题(原卷版)
四川省泸州市2021年中考化学试题(解析版)
四川省泸州市2021年中考化学试题(原卷版)
四川省成都市2021年中考化学试题(解析版)
四川省成都市2021年中考化学试题(原卷版)
四川省德阳市2021年中考化学试题(解析版)
四川省德阳市2021年中考化学试题(原卷版)
Copyright 2019-2029 http://www.98gaokao.com 【九八高考】 皖ICP备19022700号-4
声明: 本站 所有软件和文章来自互联网 如有异议 请与本站联系 本站为非赢利性网站 不接受任何赞助和广告