专为高中生提供有价值的资讯
陕西省2021年中考道德与法治真题(原卷版)于近期开考,本次考试对考生对知识的掌握参考价值大,为了方便大家复习掌握错题!小编在下文为大家准备了陕西省2021年中考道德与法治真题(原卷版)试卷及答案解析详情,仅供考生参考。
如果你想下载陕西省2021年中考道德与法治真题(原卷版)DOC或PDF版,请点击本文末链接!
一、陕西省2021年中考道德与法治真题(原卷版)
下载陕西省2021年中考道德与法治真题(原卷版)PDF格式或doc
1.陕西省2021年中考道德与法治真题(原卷版)
2.重庆市2021年中考道德与法治试题(A卷)(解析版)
3.重庆市2021年中考道德与法治试题(A卷)(原卷版)
4.辽宁省阜新市2021年中考道德与法治真题(解析版)
5.辽宁省阜新市2021年中考道德与法治真题(原卷版)
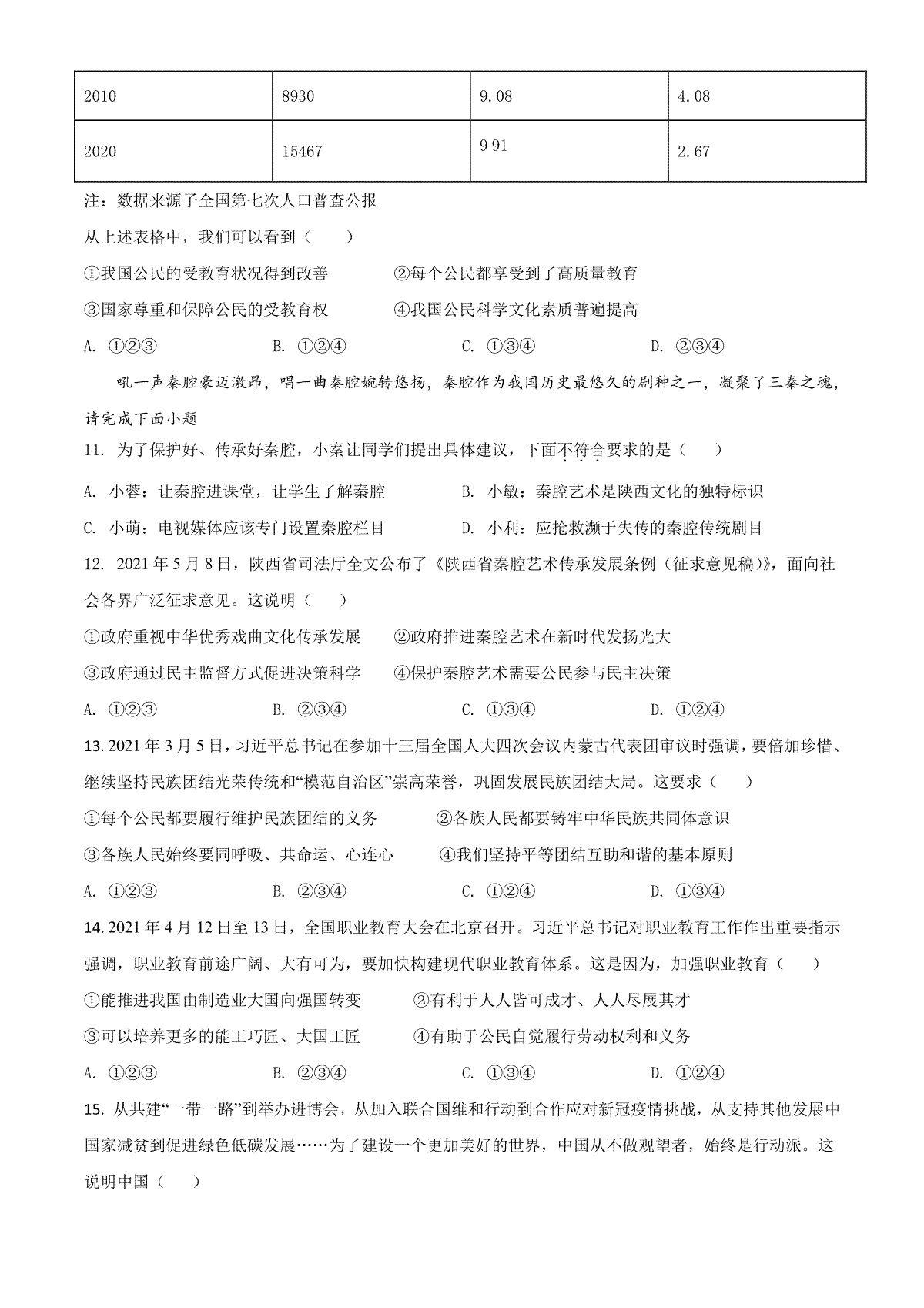
6.辽宁省营口市2021年中考道德与法治真题(解析版)
7.辽宁省营口市2021年中考道德与法治真题(原卷版)
8.辽宁省抚顺、本溪、铁岭、葫芦岛市2021年中考道德与法治真题(解析版)
浙江湖州高考复读全封闭学校有哪些
平板电脑高中还有用吗 该不该买平板电脑
2020年河南省中考道德与法治解析
2020年河南中考道德与法治试题原卷
黑龙江省龙东地区2019年中考道德与法治真题试题
黑龙江省齐齐哈尔市2019年中考道德与法治真题试题(含解析)
黑龙江省绥化市2019年中考道德与法治真题试题
黑龙江省大庆市2019年中考道德与法治真题试题
Copyright 2019-2029 http://www.98gaokao.com 【九八高考】 皖ICP备19022700号-4
声明: 本站 所有软件和文章来自互联网 如有异议 请与本站联系 本站为非赢利性网站 不接受任何赞助和广告