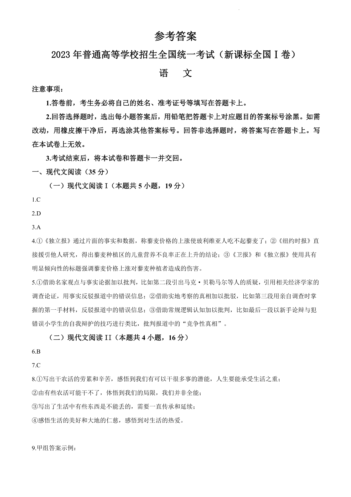
专为高中生提供有价值的资讯
语文答案于近期开考,本次考试对考生对知识的掌握参考价值大,为了方便大家复习掌握错题!小编在下文为大家准备了语文答案试卷及答案解析详情,仅供考生参考。
如果你想下载语文答案DOC或PDF版,请点击本文末链接!
一、语文答案
下载语文答案PDF格式或doc
1.语文答案
2.语文
3.2023年高考浙江卷物理真题(6月)(答案)
4.2023年高考山东卷化学真题(答案)
5.2023年高考湖南卷化学真题(答案)
6.2023年北京高考数学真题(答案)
7.2023年高考浙江卷物理真题(6月)(答案)
8.2023年高考山东卷化学真题(答案)
浙江湖州高考复读全封闭学校有哪些
平板电脑高中还有用吗 该不该买平板电脑
2023年新课标全国Ⅱ卷数学真题(空白卷)
2023年新课标全国Ⅱ卷数学真题(解析)
2023年新高考全国Ⅱ卷英语高考真题(原卷)
2023年新课标全国Ⅰ卷数学真题(空白卷)
2023年新课标全国Ⅰ卷数学真题(解析)
2023年高考物理试卷(全国乙卷)(空白卷)
2023年高考物理试卷(全国乙卷)(解析)
2023年高考物理试卷(全国甲卷)(空白卷)
Copyright 2019-2029 http://www.98gaokao.com 【九八高考】 皖ICP备19022700号-4
声明: 本站 所有软件和文章来自互联网 如有异议 请与本站联系 本站为非赢利性网站 不接受任何赞助和广告