专为高中生提供有价值的资讯
广西贵港市、百色市、河池市2023-2024学年高三英语“贵百河”11月联考 参考答案于近期开考,本次考试对考生对知识的掌握参考价值大,为了方便大家复习掌握错题!小编在下文为大家准备了广西贵港市、百色市、河池市2023-2024学年高三英语“贵百河”11月联考 参考答案试卷及答案解析详情,仅供考生参考。
如果你想下载广西贵港市、百色市、河池市2023-2024学年高三英语“贵百河”11月联考 参考答案DOC或PDF版,请点击本文末链接!
一、广西贵港市、百色市、河池市2023-2024学年高三英语“贵百河”11月联考 参考答案







1.广西贵港市、百色市、河池市2023-2024学年高三英语“贵百河”11月联考 参考答案
2.广西贵港市、百色市、河池市2023-2024学年高三上学期11月联考语文试题
3.河南省信阳市信阳高级中学2023—2024学年高三上学期第一次模拟数学试题
4.河南省信阳高级中学2023-2024学年高三上期11月一模语文答案
5.河南省信阳高级中学2023-2024学年高三上期11月一模物理答案
6.河南省信阳高级中学2023-2024学年高三上期11月一模英语答案
Copyright 2019-2029 http://www.98gaokao.com 【九八高考】 皖ICP备19022700号-4
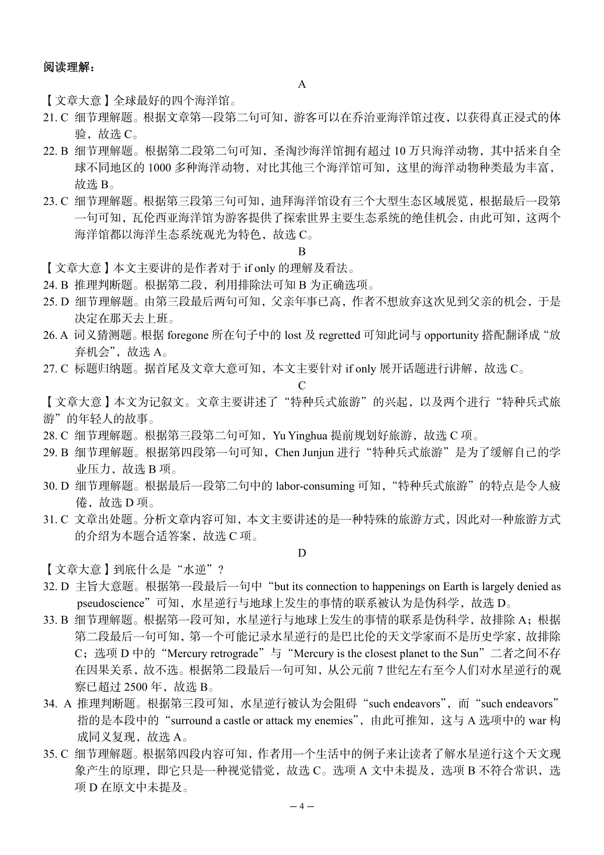
声明: 本站 所有软件和文章来自互联网 如有异议 请与本站联系 本站为非赢利性网站 不接受任何赞助和广告