专为高中生提供有价值的资讯
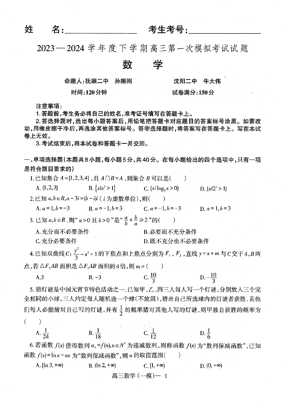
辽宁省协作校2023-2024学年高三下学期第一次模拟考试数学试题于近期开考,本次考试对考生对知识的掌握参考价值大,为了方便大家复习掌握错题!小编在下文为大家准备了辽宁省协作校2023-2024学年高三下学期第一次模拟考试数学试题试卷及答案解析详情,仅供考生参考。
如果你想下载辽宁省协作校2023-2024学年高三下学期第一次模拟考试数学试题DOC或PDF版,请点击本文末链接!
一、辽宁省协作校2023-2024学年高三下学期第一次模拟考试数学试题




1.辽宁省协作校2023-2024学年高三下学期第一次模拟考试数学试题
2.辽宁省协作校2023-2024学年高三下学期第一次模拟考试地理试题(无答案)
3.精品解析:2024届辽宁省葫芦岛市高三一模考试语文试题(原卷版)
4.2024年辽宁省葫芦岛市普通高中高三年级下学期第一次模拟考试数学试卷
5.精品解析:2024届辽宁省葫芦岛市高三一模考试语文试题(解析版)
6.2024届辽宁省葫芦岛市普通高中高三下学期第一次模拟化学试题
Copyright 2019-2029 http://www.98gaokao.com 【九八高考】 皖ICP备19022700号-4
声明: 本站 所有软件和文章来自互联网 如有异议 请与本站联系 本站为非赢利性网站 不接受任何赞助和广告