专为高中生提供有价值的资讯
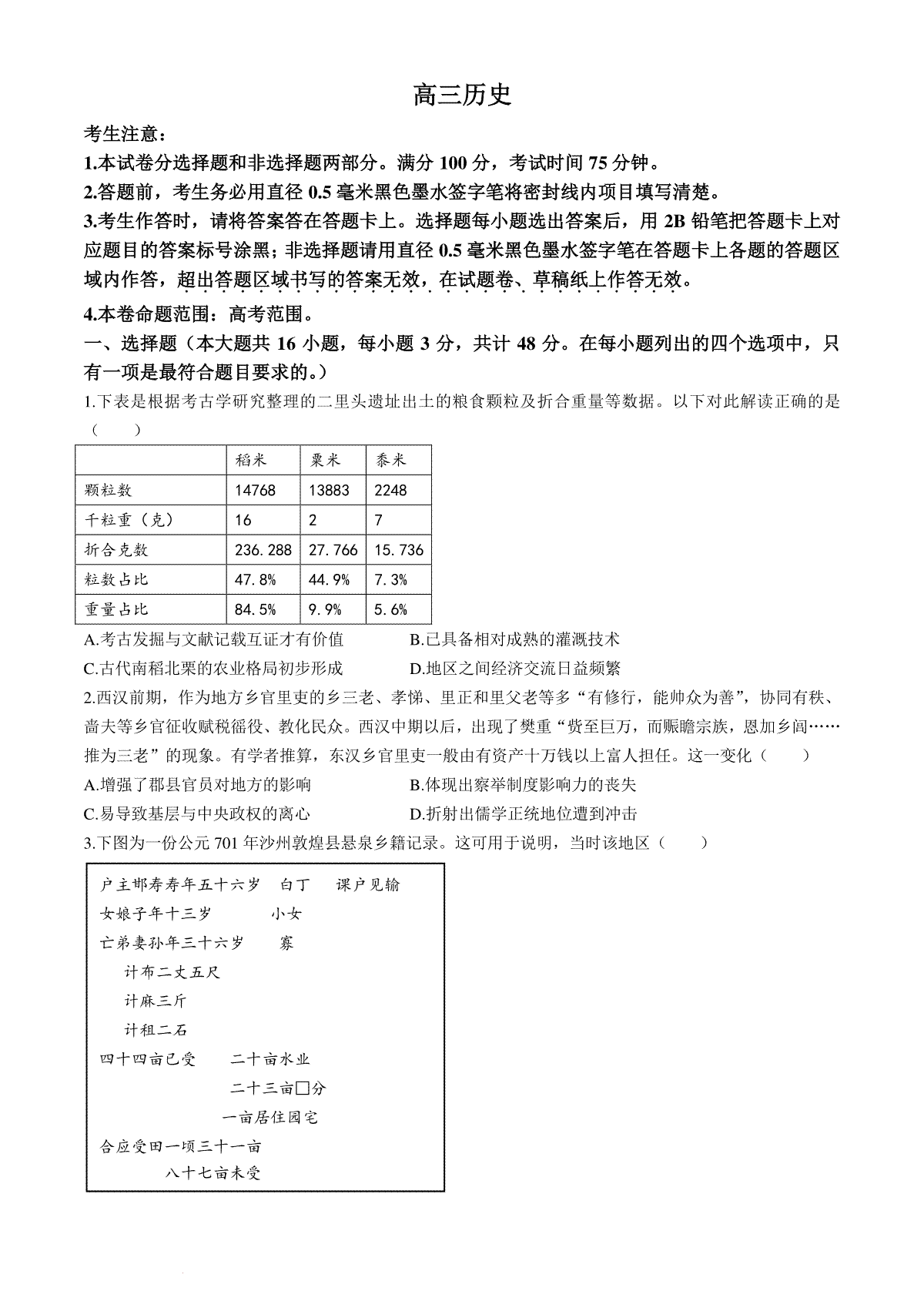
2024届九师联盟高三3月质量检测巩固卷(X-G)历史试题于近期开考,本次考试对考生对知识的掌握参考价值大,为了方便大家复习掌握错题!小编在下文为大家准备了2024届九师联盟高三3月质量检测巩固卷(X-G)历史试题试卷及答案解析详情,仅供考生参考。
如果你想下载2024届九师联盟高三3月质量检测巩固卷(X-G)历史试题DOC或PDF版,请点击本文末链接!
一、2024届九师联盟高三3月质量检测巩固卷(X-G)历史试题








1.2024届九师联盟高三3月质量检测巩固卷(X-G)历史试题
2.浙江省五校联盟2023-2024学年高三下学期3月联考试题 物理 Word版含答案
3.浙江省五校联盟2023-2024学年高三下学期3月联考试题 数学 Word版含答案
4.浙江省五校联盟2023-2024学年高三下学期3月联考试题 生物 PDF版含答案
5.浙江省五校联盟2023-2024学年高三下学期3月联考化学试卷
6.浙江省五校联盟2023-2024学年高三下学期3月联考地理试题 Word版无答案
Copyright 2019-2029 http://www.98gaokao.com 【九八高考】 皖ICP备19022700号-4
声明: 本站 所有软件和文章来自互联网 如有异议 请与本站联系 本站为非赢利性网站 不接受任何赞助和广告