专为高中生提供有价值的资讯
华大新高考联盟2024届高三4月教学质量测评(二模)英语试题答案➕听力于近期开考,本次考试对考生对知识的掌握参考价值大,为了方便大家复习掌握错题!小编在下文为大家准备了华大新高考联盟2024届高三4月教学质量测评(二模)英语试题答案➕听力试卷及答案解析详情,仅供考生参考。
如果你想下载华大新高考联盟2024届高三4月教学质量测评(二模)英语试题答案➕听力DOC或PDF版,请点击本文末链接!
一、华大新高考联盟2024届高三4月教学质量测评(二模)英语试题答案➕听力










1.华大新高考联盟2024届高三4月教学质量测评(二模)英语试题答案➕听力
2.华大新高考联盟2024届高三4月教学质量测评(二模)语文试卷
3.华大新高考联盟2024届高三4月教学质量测评(二模)语文参考答案和评分标准
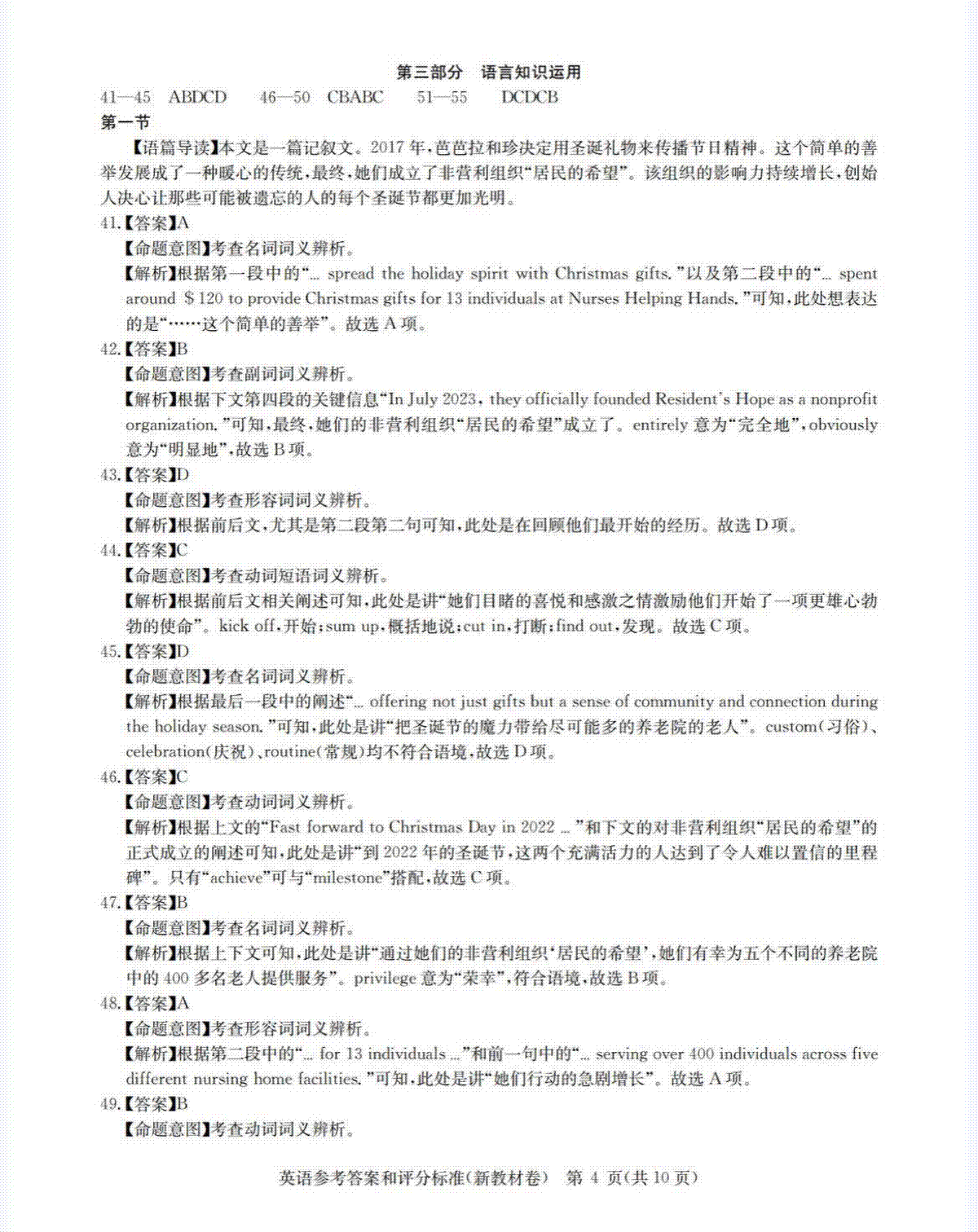
4.华大新高考联盟2024届高三4月教学质量测评(二模)英语新教材卷答案
5.华大新高考联盟2024届高三4月教学质量测评(二模)新高考联盟语文试卷
6.华大新高考联盟2024届高三4月教学质量测评(二模)英语试题
Copyright 2019-2029 http://www.98gaokao.com 【九八高考】 皖ICP备19022700号-4
声明: 本站 所有软件和文章来自互联网 如有异议 请与本站联系 本站为非赢利性网站 不接受任何赞助和广告