专为高中生提供有价值的资讯
7.4.2超几何分布练习巩固-2023-2024学年高二下学期数学人教A版(2019)选择性必修第三于近期开考,本次考试对考生对知识的掌握参考价值大,为了方便大家复习掌握错题!小编在下文为大家准备了7.4.2超几何分布练习巩固-2023-2024学年高二下学期数学人教A版(2019)选择性必修第三试卷及答案解析详情,仅供考生参考。
如果你想下载7.4.2超几何分布练习巩固-2023-2024学年高二下学期数学人教A版(2019)选择性必修第三DOC或PDF版,请点击本文末链接!
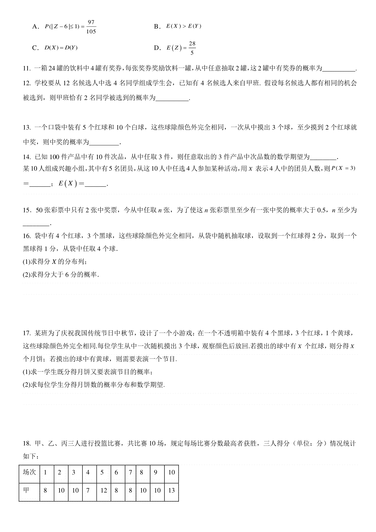
一、7.4.2超几何分布练习巩固-2023-2024学年高二下学期数学人教A版(2019)选择性必修第三



下载7.4.2超几何分布练习巩固-2023-2024学年高二下学期数学人教A版(2019)选择性必修第三PDF格式或doc
1.7.4.2超几何分布练习巩固-2023-2024学年高二下学期数学人教A版(2019)选择性必修第三
2.7.4.2 超几何分布学案-2023-2024学年高二下学期数学人教A版(2019)选择性必修第三册
3.7.4.2 超几何分布导学案-2023-2024学年高二下学期数学人教A版(2019)选择性必修第三
4.7.4.1二项分布课件-2023-2024学年高二下学期数学人教A版(2019)选择性必修第三册
5.7.4.1二项分布学案-2023-2024学年高二下学期数学人教A版(2019)选择性必修第三册
6.7.4.1二项分布(第一课时)教学设计-2023-2024学年高二下学期数学人教A版(2019)选择
Copyright 2019-2029 http://www.98gaokao.com 【九八高考】 皖ICP备19022700号-4
声明: 本站 所有软件和文章来自互联网 如有异议 请与本站联系 本站为非赢利性网站 不接受任何赞助和广告