专为高中生提供有价值的资讯
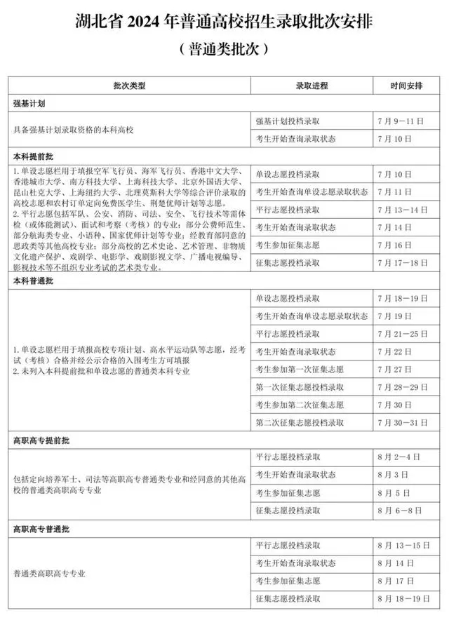
2024湖北专科批征集志愿填报时间为8月17日,在征集志愿期间,考生可以重新填写志愿,并且有的学校和专业会第二次招生。一般情况下,高考征集志愿的时间会持续几天。具体内容小编已经整理好了,一起来看看吧。


2024湖北高考征集志愿填报的方法:
1.密切注意并及时填写报告。
一般来说,每一批征集志愿者的时间都比较短,都是12个小时。湖北考生和家长要密切关注教育考试院网站,及时获取各批次填报志愿的时间和剩余计划的信息。一般考生所在的中学也会及时通知学生。各批次征集志愿截止时间一到,网上志愿填报系统将自动关闭,请考生尽快填报专科征集志愿,不要错过机会。
2.量力而行,服从调整。
湖北考生也要注意量力而行,不要盲目冲。一些征集志愿中的“好学校”往往更吃香,分数不占优势很难被录取。特别是在参加本科一批志愿征集的考生中,有相当一部分是因为冲刺名校而失败的高分考生。
建议考生在填报志愿时注意冷热专业的结合。不能只盯着“热门”院校和“热门”专业,要“冷热”结合,使志愿形成合理梯度,提高录取机会。
温馨提示:下载高考志愿app查看更多2024湖北专科征集志愿填报时间的相关信息。同时《高考志愿》还可以通过大数据分析及云计算处理,科学评估所有能上的大学以及被录取的概率,方便我们后续志愿填报选择学校参考。
1、先查询录取结果再填报专科征集志愿。湖北考生填报征集志愿前应该先查询自己的录取结果,看是否已经被高校录取。考生在查询时除了关注自己的录取状态,被高校退档的考生还要仔细去看被高校退档的原因是什么,以免在填报征集志愿时犯同样的错误。
2、注意多次征集的情况。有的高校一次征集志愿后,仍然没有完成招生计划,就有可能进行第二次甚至多次征集志愿。
3、征集志愿不能仅参考高校正常录取阶段的录取分数。参加专科征集志愿的湖北考生中,还有很多是因冲刺名校而落榜的高分考生,征集志愿一般比普通批次的竞争更激烈,有些学校的征集志愿投档的分数线反而更高了。
4、由于征集志愿是按平行志愿的填报模式,因此,征集志愿之间一定要有适当的梯度,不能将院校志愿全部填为热门高校。
注:更多内容,我们只需要在本文上方或下方“测一测我能上的大学”一栏,输入自己的成绩、省市、选考科目,即可一键进入高考志愿,为大家科学评估出的分数对应的所有可以就读的大学,查看更多关于高考的数据和资讯。
Copyright 2019-2029 http://www.98gaokao.com 【九八高考】 皖ICP备19022700号-4
声明: 本站 所有软件和文章来自互联网 如有异议 请与本站联系 本站为非赢利性网站 不接受任何赞助和广告