专为高中生提供有价值的资讯
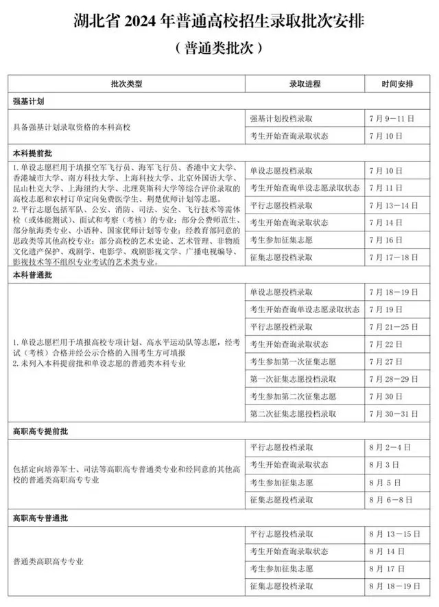
2024湖北本科批第一次征集志愿填报时间为7月28日-29日;第二次征集志愿填报时间为7月30日。在征集志愿期间,考生可以重新填写志愿,并且有的学校和专业会第二次招生。一般情况下,高考征集志愿的时间会持续几天。具体内容小编已经整理好了,一起来看看吧。


2024湖北高考征集志愿填报的方法:
征集志愿是为未被录取的湖北考生准备的,已经被录取的考生是不能参加征集志愿的。
比如说,本科批次已经录完了,但填报的志愿都没有达到投档线,所有志愿都滑档了;或者达到提档线,被某所大学提档,但是专业分数没过线,而又没有服从调剂,遭到了退档。有这种没有被录取的情况,湖北考生是可以参加该批次录取结束后的征集志愿的。
可以参加本科征集志愿的湖北考生,应是成绩达到拟填报院校相应批次录取控制分数线、符合院校与专业报考条件且档案为“自由可投”状态的未录取考生。若考生档案的状态不是“自由可投”,但该考生填报了本科征集志愿,系统也不会向高校投档该考生的档案。
注:以上2024湖北本科批征集志愿填报时间只是部分数据,如果想要查看全部内容,可以查看高考志愿,高考志愿通过大数据分析及云计算处理,还能为我们科学评估出的分数对应的所有可以报考的院校。
1、不要只关注热门院校,热门专业
热门院校和热门专业可能会出现集中填报的情况,这样风险自然就会提高很多,若湖北考生在本科征集志愿批还只关注热门院校和热门专业,反而会浪费征集志愿的机会,要冷热结合。
2、搭建好征集志愿梯度,提高录取几率
本科征集志愿填报方式也可参考平行志愿填报方式,把自己可能去的院校和专业放在前面,做好“稳保冲”志愿策略,增加自己被录取几率;志愿的先后位置就是考生的投档顺序,例如:考生同时满足2个学校的录取要求,那么档案将投入排位靠前的这所学校;
3、需不需要服从调剂
本科征集志愿中,各省政策不一样,有些省份设置了志愿院校和志愿专业,湖北考生填报本科各批次征集志愿时须同时注明是否服从院校内专业调剂。
有些省份只设置了志愿院校,没有设置志愿专业,所以考生在填报征集志愿时要结合自己的情况慎重考虑。
温馨提示:想要知道自己高考能上什么大学,在下方“测一测我能上的大学”里输入分数、省份、文理科,即可了解稳、冲、保能上哪些大学。数据来源于各省教育考试机构公布的官方数据,而非某些产品的大数据采集数据,数据来源准确。
Copyright 2019-2029 http://www.98gaokao.com 【九八高考】 皖ICP备19022700号-4
声明: 本站 所有软件和文章来自互联网 如有异议 请与本站联系 本站为非赢利性网站 不接受任何赞助和广告